3. Analízis Modell¶
3.1 Bevezetés¶
A „Túlélés a Szocializmusban” című játékterv egy narratív- központú, morális döntésekre és túlélési stratégiákra építő szimuláció, amely egy fiktív szocialista ország gazdasági összeomlásának időszakában játszódik. A játék középpontjában Piotr, a családfő áll, aki napról napra küzd meg a rendszerszintű hiány, a társadalmi nyomás és a személyes morális dilemmák között, miközben próbálja életben tartani a családját.
Az analízis modell célja a probléma tér struktúrájának feltárása: azaz azoknak a fogalmaknak, entitásoknak és viszonyoknak az azonosítása, amelyek a játék világának alapvető összetevői. Ennek megfelelően a következő szakaszban egy kezdeti osztálydiagram készül, amely a játék világának fő komponenseit, azok tulajdonságait és kapcsolatait mutatja be.
3.2 Kezdeti osztálydiagram¶
Játékos
- A játék fő karaktere, akinek tulajdonságai közé tartozik az éhségszint, stressz, alkoholállapot, reputáció és munkabeosztás. A játékos állapotai befolyásolják a túlélést és a döntéseket.
Családtag
- A családtagoknak kizárólag éhségszintjük van, ami meghatározza életminőségüket és túlélési esélyeiket.
Munkahely
- Különböző típusú munkahelyek (pl. autószerelő, bolt, iroda), amelyekhez a játékos tartozhat és amelyek meghatározzák a napi tevékenységeket és jövedelmet.
Műszak
- A nap egy adott időszaka, amelyhez a munkavégzés vagy egyéb tevékenység kapcsolódik.
Tárgy
- A játékban használható, gyűjthető vagy kereskedhető eszközök és árucikkek.
Esemény
- A játék során bekövetkező döntési helyzetek, amelyek változást hoznak a történetben vagy a karakter állapotában.
MorálisDöntés
- Olyan választási lehetőségek, amelyek többféle következménnyel járhatnak és alakítják a történet menetét.
FeketepiacKapcsolat
- A nem hivatalos árubeszerzési és kereskedelmi lehetőségek rendszere.
NapiNapló
- Az egyes napok eseményeit, kiadásait és a család állapotát összefoglaló napló.
JátékÁllapot
- Globális mutatók, például reputáció, idő előrehaladása és túlélési esélyek, amelyek a játék egészére hatnak.
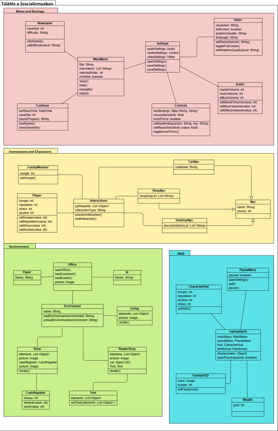
3.2.1 Osztálydiagram¶

3.2.2 Komponensek közötti kapcsolatok¶
3.2.3 Osztályok Felsorolása¶
MainMenu
- Az Main menu osztály a játék főmenüjét kezeli, ahol a játékos elindíthat új játékot, folytathat egy mentést, vagy módosíthatja a beállításokat. Tartalmazza a menüpontok listáját és a kiválasztott elemet. Metódusai felelősek a menü megjelenítéséért, a navigációért és a választás feldolgozásáért.
NewGame
- A New game osztály az új játék elindításáért felel, új játékállapotot hoz létre az alapértelmezett beállításokkal. Attribútumaiban tárolja az induló karaktereket, helyszíneket és kezdeti játékparamétereket. Metódusai az új játék inicializálását és a játékos számára elérhető első lépések beállítását végzik.
Continue
- A Continue osztály lehetővé teszi a korábbi játékállapot betöltését. Attribútumai a mentett állományok listája és a kiválasztott mentés. Metódusai a mentett állapot beolvasását és a játék folytatását biztosítják a kiválasztott ponttól.
Settings
- A Settings osztály a játék beállításainak kezelését látja el, beleértve az irányítást, hang- és képi beállításokat. Attribútumaiban tárolja az egyes opciók értékeit, mint a vezérlés, audio és video paraméterek. Metódusai az egyes beállítások módosításáért, mentéséért és visszaállításáért felelnek.
Controls
- A Controls osztály az irányítás testreszabásáért felelős. Attribútumai a billentyűkiosztás vagy kontroller gombok hozzárendelései lehetnek. Metódusai a bemeneti eszközök lekérdezését és az egyéni konfigurációk alkalmazását végzik.
Audio
- Az Audio osztály kezeli a hangbeállításokat, például a hangerőszinteket, hangszínszabályzókat, illetve az effekteket. Attribútumai a különféle hangerőértékeket és beállításokat tárolják. Metódusai a hang lejátszásáért, módosításáért és elnémításáért felelősek.
Video
- A Video osztály a megjelenítés beállításait kezeli, mint például a felbontás, grafikai minőség, képernyő mód. Attribútumai tárolják a jelenlegi grafikai konfigurációt. Metódusai az opciók módosítását és a változtatások alkalmazását végzik.
Interactions
- Az Interactions osztály a játékos és a világ közötti interakciókat kezeli, például NPC-kkel vagy tárgyakkal való kölcsönhatásokat. Attribútumaiban az aktuális interakció állapota és a résztvevő entitások szerepelnek. Metódusai az interakciók indításáért, folytatásáért és lezárásáért felelnek.
FamilyMember
- A Family members osztály a játékbeli családtagokat reprezentálja. Attribútumai tartalmazzák a családtagok nevét, szerepét és kapcsolatait a játékos karakterrel. Metódusai a családi események kezeléséért és a tagok állapotának frissítéséért felelősek.
Player
- A Player osztály a játékos karakterét reprezentálja, tartalmazva az állapotokat (például egészség, pozíció) és az inventárt. Attribútumai tárolják a karakter tulajdonságait és aktuális helyzetét. Metódusai az irányítást, mozgást, interakciókat és a karakter speciális képességeit kezelik.
CarNpc
- A Car NPC egy autóval rendelkező nem-játékos karakter, amely az autós közlekedést vagy egyéb, autóval kapcsolatos viselkedést modellez. Attribútumaiban szerepelhet az autó típusa, sebessége és helyzete. Metódusai a mozgás, navigáció és a játékossal való interakciók kezelését végzik.
ShopNpc
- A Shop NPC a boltos karaktert reprezentálja, aki árusít vagy vásárol a játékban. Attribútumai között szerepel az árukészlet és árak. Metódusai kezelik a kereskedelmi tranzakciókat, az áruk kínálatát és az árak módosítását.
DesktopNpc
- A Desktop NPC olyan nem-játékos karakter, aki asztalnál dolgozik vagy a számítógépnél van. Attribútumai tartalmazhatják az aktuális tevékenységet és az interakciós lehetőségeket. Metódusai információszolgáltatást vagy feladatok kiosztását végezhetik.
Office
- Az Office osztály egy irodai helyszínt modellez, ahol különböző tevékenységek zajlanak. Attribútumai lehetnek a bútorok, felszerelések és az ott dolgozó karakterek. Metódusai kezelik az iroda használatát és az eseményeket, amelyek ott történnek.
Id
- Az IDs osztály azonosító kártyákat vagy dokumentumokat képvisel, melyek hozzáférést vagy személyazonosságot igazolnak. Attribútumai tartalmazzák az azonosító adatokat. Metódusai az azonosítás és hozzáférés ellenőrzését végzik.
Paper
- A Papers osztály különféle dokumentumokat vagy papírokat foglal magában. Attribútumai a papírok tartalmát és státuszát tartalmazzák. Metódusai az olvasás, kezelés és eseményekhez kötött használatuk kezelését végzik.
Shop
- A Shop osztály egy bolt helyszínét reprezentálja, ahol kereskedelem zajlik. Attribútumaiban tárolja a készletet, az árakat és a vásárlókat. Metódusai a termékek kezelését, vásárlást és eladást biztosítják.
CashRegister
- A Cash register osztály a pénztárgépet képviseli, amely a fizetések lebonyolítását végzi. Attribútuma a tárolt pénzösszeg és a tranzakciók listája. Metódusai a fizetések rögzítéséért és az összeg kezeléséért felelősek.
RepairShop
- A Repair shop egy javítóműhelyt modellez, ahol tárgyak vagy eszközök javítása zajlik. Attribútumai között szerepelnek a szerszámok, javítandó tárgyak és a munkafolyamat állapota. Metódusai a javítási folyamatok indítását, nyomon követését és befejezését végzik.
Tool
- A Tools osztály a játékban található eszközöket képviseli, melyek különféle feladatokra használhatók. Attribútumaik lehetnek az eszköz típusa, állapota és használati ideje. Metódusaik az eszközök használatát és karbantartását kezelik.
Gulag
- A Gulag egy fogolytábort reprezentál a játékban, ahol foglyokat tartanak fogva és események zajlanak. Attribútumaiban a foglyok, őrök és biztonsági elemek szerepelnek. Metódusai a fogvatartás, események és menekülési lehetőségek kezelését végzik.
CharacterHud
- A CharacterHUD a játékos karakterének állapotát jeleníti meg a képernyőn, például élet- és energiaértékeket. Attribútumai az aktuális állapotadatokat tartalmazzák. Metódusai az állapot frissítését és megjelenítését végzik valós időben.
PauseMenu
- A Pause menus osztály a játék szüneteltetési menüit kezeli, amelyek megállítják a játékot és különböző opciókat kínálnak. Attribútumai a menüpontokat és azok állapotát tartalmazzák. Metódusai a menü megjelenítéséért, navigációjáért és bezárásáért felelnek.
FamilyHud
- A FamilyHUD a családtagok állapotának kijelzését végzi, segítve a játékost a családi kapcsolatok nyomon követésében. Attribútumaiban a családtagok állapotai és információi tárolódnak. Metódusai az adatok frissítését és megjelenítését végzik.
Wealth
- A Wealth osztály a játékos vagy család anyagi helyzetét kezeli és jeleníti meg. Attribútuma a pénzösszeg és esetleges vagyoni elemek. Metódusai a gazdasági változások nyomon követését és frissítését biztosítják.
3.2.4 Alrendszerek¶
3.2.4.1 Menürendszer (UI menük)¶
Ez az alrendszer kezeli a játék fő- és beállítási menüit, a szünet menüt és a beállításokat.
- MainMenu
- NewGame
- Continue
- Settings
- Controls
- Audio
- Video
3.2.4.2 Interakciók és Karakterek¶
Ebben az alrendszerben vannak a játékos és NPC-k, valamint az egymással való interakciók.
- Interactions
- FamilyMember
- Player
- CarNpc
- ShopNpc
- DesktopNpc
3.2.4.3 Környezet¶
Ez az alrendszer az egyes helyszíneket és környezeti elemeket kezeli.
- Office
- Id
- Paper
- Shop
- CashRegister
- Repair shop
- Tool
- Gulag
3.2.4.4 Játékfelület (HUD)¶
Ez az alrendszer a játékos és család állapotának, vagyoni helyzetének kijelzéséért felel.
- GameplayUi
- PauseMenu
- CharacterHUD
- FamilyHUD
- Wealth
3.3 Menü alrendszer (UI menük)¶
3.3.1 Statikus modell¶
Az alrendszer főbb osztályai a játék főmenü, új játék indítása, folytatás, beállítások, irányítás, hang- és videóbeállítások, valamint a szüneteltetési menük. Ezek az osztályok a játék indításának, konfigurálásának és szüneteltetésének kezeléséért felelősek.
3.3.1.1 Kapcsolatok pontosítása¶
- A Main menu kapcsolódik a NewGame, Continue és Settings osztályokhoz, mivel innen indíthatók ezek a funkciók.
- A Settings kapcsolódik a Controls, Audio és Video osztályokhoz, mint alfunkciók.
- A Pause menus kapcsolatban állhat a Main menu-vel, mivel mindkettő menüket jelenít meg, de eltérő játékállapotokhoz.
- Az egyes menük között navigációs kapcsolatok figyelhetők meg, melyek a felhasználói választásokhoz kötődnek.
3.3.1.2 Attribútumok azonosítása¶
-
MainMenu:
- menuItems: List
— a menüpontok listája - selectedItem: String — aktuálisan kiválasztott menüpont
- show()
- hide()
- navigateUp()
- navigateDown()
- selectItem()
- Leírás: A játék főmenüjét kezeli, ahol a játékos választhat a fő opciók közül.
- menuItems: List
-
Newgame:
- initialCharacters: List
— induló karakterek - initialSettings: Settings — alapértelmezett játékbeállítások
- startGame()
- setInitialCharacters(chars: List
) - setInitialSettings(settings: Settings)
- Leírás: Új játék indítását végzi az alapkarakterek és kezdőbeállítások alapján.
- initialCharacters: List
-
Continue:
- saveFiles: List
— elérhető mentések - selectedSave: SaveFile — kiválasztott mentés
- loadGame()
- showSaveList()
- selectSave(save: SaveFile)
- Leírás: Korábban elmentett játékállások listázását és betöltését végzi.
- saveFiles: List
-
Settings:
- controlSettings: Controls
- audioSettings: Audio
- videoSettings: Video
- openSettings()
- saveSettings()
- resetSettings()
- Leírás: A játék vezérlési, hang- és grafikai beállításait kezeli.
-
Controls:
- keyBindings: Map
— billentyűkiosztás - setKeyBinding(action: String, key: String)
- resetKeyBindings()
- Leírás: A játék vezérlőgombjainak kiosztását kezeli.
- keyBindings: Map
-
Audio:
- volumeLevel: int
- mute: bool
- setVolumeLevel(value: int)
- toggleMute()
- Leírás: A játék hangerejét és némítási beállításait kezeli.
-
Video:
- resolution: String
- graphicsQuality: String
- setResolution(res: String)
- setGraphicsQuality(level: String)
- Leírás: A játék grafikai beállításait, például felbontást és minőséget kezeli.
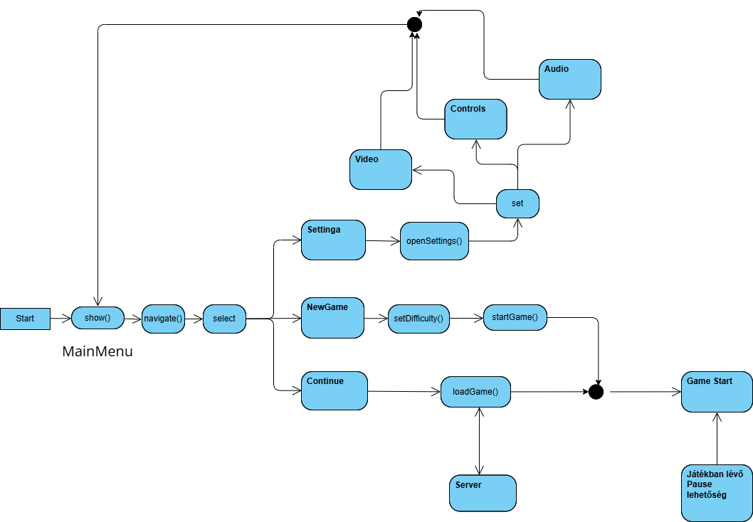
3.3.2 Dinamikus modell¶
(A dinamikus modell az alrendszer működésének időbeli folyamatát írja le, például menük közti váltás, események kezelése.)

3.3.3 Analízis modell osztálydiagramja¶
(A diagram megjeleníti a menürendszer osztályait és kapcsolatait, lásd korábbi diagram.)

3.4 Interakciók és Karakterek alrendszer¶
3.4.1 Statikus modell¶
Ez az alrendszer kezeli a játékos, a különféle NPC-k (boltos, autós, asztali), valamint a családtagok közötti interakciókat. Felel a karakterek alapviselkedéséért és a kommunikációs lehetőségekért.
3.4.1.1 Kapcsolatok pontosítása¶
- A
Playerosztály kapcsolatban van mindenNpc-vel (CarNpc,ShopNpc,DesktopNpc), mivel ezekkel léphet interakcióba. - A
FamilyMemberkapcsolatban van aPlayer-rel, mivel az ő állapotuk (pl. éhségszint) a játékos tevékenységétől függ. - Az
Interactionsosztály összeköti aPlayer-t a többi karakterrel, és kezeli az interakciós eseményeket. - Az összes NPC örökölhet egy közös
Npcalaposztályból (általános tulajdonságok és metódusok).
3.4.1.2 Attribútumok azonosítása¶
-
FamilyMember:
- hunger: int
- setHunger()
- Leírás: Egy családtagot reprezentál, akinek az éhségszintjét lehet beállítani.
-
Player:
- hunger: int
- reputation: int
- stress: int
- alcohol: int
- setHunger(value: int)
- setReputation(value: int)
- setStress(value: int)
- setAlcohol(value: int)
- Leírás: A játékos karaktert képviseli, különböző állapotértékekkel, melyeket be lehet állítani.
-
Interactions:
- participants: List
- interactionType: String
- processInteraction()
- endInteraction()
- Leírás: A játékbeli interakciókat kezeli két vagy több résztvevő között.
-
Npc:
- name: String
- money: int
- Leírás: Általános nem-játékos karakter, amelyből különböző NPC típusok származnak.
-
CarNpc (Npc-ből származik):
- carModel: String
- Leírás: Járművet használó NPC, amely egy adott autómodellel rendelkezik.
-
ShopNpc (Npc-ből származik):
- shoppingList: List
- Leírás: Vásárlási listával rendelkező NPC, tipikusan bolti eladó vagy vásárló.
- shoppingList: List
-
DesktopNpc (Npc-ből származik):
- documentationList: List
- Leírás: Dokumentumokat kezelő NPC, tipikusan asztali számítógépes munkát végez.
- documentationList: List
3.4.2 Dinamikus modell¶
(A dinamikus modell az interakciók időbeli működését írja le, például egy beszélgetés elindítása vagy tranzakció végrehajtása.)

3.4.3 Analízis modell osztálydiagramja¶
(A diagram ábrázolja a karaktereket, interakciókat, és azok kapcsolatait.)

3.5 Környezet alrendszer¶
3.5.1 Statikus modell¶
Ez az alrendszer kezeli a játék különböző statikus és interaktív helyszíneit, mint az iroda, bolt, szerszámosműhely, kassza, iratok, azonosítók, illetve a Gulag. Ezek fontos környezeti elemek, amelyekkel a játékos közvetlenül vagy közvetetten kapcsolatba léphet.
3.5.1.1 Kapcsolatok pontosítása¶
- Az
OfficetartalmazhatDeskobjektumokat, rajtuk pedig lehetnekPaperésId. - A
Playerkapcsolatban van aShop,CashRegister,RepairShopés azOfficehelyszínekkel interakció céljából. - A
ToolaRepairShoprészei, melyeket a játékos használhat. - A
Gulaghelyszín különálló, narratív vagy következményalapú szerepet tölt be.
3.5.1.2 Attribútumok azonosítása¶
-
Environment:
- name: String
- elements: List
- picture: Image
- loadEnvironment(environment: String)
- unloadEnvironment(environment: String)
- render()
- Leírás: A játék világának adott környezetét reprezentálja, betölthető és kirajzolható objektumokkal.
-
Office (Environment-ből származik):
- picture: Image
- loadOffice()
- loadCustomer()
- loadEvents()
- Leírás: Iroda környezet, ahol ügyfelekkel és eseményekkel lehet interakcióba lépni.
-
Paper:
- name: String
- Leírás: Papíralapú dokumentum, amelyet az Office-ban lehet kezelni.
-
Id:
- name: String
- Leírás: Személyazonosító dokumentum, például igazolvány.
-
Gulag (Environment-ből származik):
- elements: List
- picture: Image
- render()
- Leírás: Büntetőtábor környezet, speciális tárgyakkal és objektumokkal.
-
Shop (Environment-ből származik):
- elements: List
- picture: Image
- cashRegister: CashRegister
- render()
- Leírás: Bolt környezet, ahol eladások és vásárlások zajlanak.
-
RepairShop:
- elements: List
- picture: Image
- car: Object (3D)
- tool: Tool
- render()
- Leírás: Javítóműhely környezet, járművekkel és szerszámokkal.
-
CashRegister:
- money: int
- receive(value: int)
- send(value: int)
- Leírás: Pénztárgép, amely képes pénzt fogadni és kiadni.
-
Tool:
- elements: List
- setTools(elements: List)
- Leírás: Szerszámgyűjtemény, amely beállítható és használható.
3.5.2 Dinamikus modell¶
(A környezeti interakciók időbeli kezelése, például dokumentumok olvasása, bolt használata vagy javítási folyamatok elindítása.)

3.5.3 Analízis modell osztálydiagramja¶
(A diagram bemutatja a környezeti objektumok osztályait és azok összefüggéseit.)

3.6 Játékfelület alrendszer (Gameplay UI, HUD)¶
3.6.1 Statikus modell¶
Ez az alrendszer tartalmazza a felhasználó által látott interfészeket, mint például a karakter állapotát mutató HUD, a családtagok állapotát jelző Family HUD, valamint a szünetmenük és a játékos vagyoni helyzetét mutató elemek.
3.6.1.1 Kapcsolatok pontosítása¶
- A
CharacterHUDkapcsolódik aPlayerosztályhoz, hogy valós időben jelenítse meg az állapotát (pl. energia, pénz). - A
FamilyHUDkapcsolódik aFamily memberosztályokhoz, hogy megjelenítse az éhségszintet. - A
Pause menushasználható aCharacterHUD-on keresztül, mikor a játék szünetel. - A
Wealthmegjelenítése szintén aPlayer-től függ.
3.6.1.2 Attribútumok azonosítása¶
-
GameplayUi:
- mainMenu: MainMenu
- pauseMenu: PauseMenu
- hud: CharacterHud
- familyHud: FamilyHud
- display(menu: Object)
- openPause(paused: boolean)
- Leírás: A játék közbeni kezelőfelület fő modulja, amely más HUD elemeket és menüket kezel.
-
CharacterHud:
- hunger: int
- reputation: int
- alcohol: int
- stress: int
- setStats()
- Leírás: A játékos karakter állapotát mutató felület.
-
FamilyHud:
- icons: image
- hunger: int
- setFamilyHud()
- Leírás: A családtagok állapotát mutató felület, például éhségszint.
-
PauseMenu:
- paused: boolean
- openSettings()
- quit()
- pause()
- Leírás: A játék szüneteltetésére szolgáló menü, ahol beállításokat is lehet nyitni.
-
Wealth:
- gold: int
- Leírás: A játékos aranyát/pénzét nyilvántartó rendszer.
3.6.2 Dinamikus modell¶
(Az állapotjelzők frissülnek a játék során a karakter változásainak megfelelően.)
3.6.3 Analízis modell osztálydiagramja¶
(A diagram bemutatja a HUD elemek és a játékos/család közötti adatkapcsolatokat)
